内容概况:特种工程塑料是继通用塑料和工程塑料之后发展起来的第三代塑料,属于国家经济先导性产业,为国民经济发展、高端制造业升级和国防工业建设提供关键保障,是国家战略性新兴产业中的关键性产品。为推动其产业化进程,国家发布了一系列利好政策,包括《新材料产业发展指南》《重点新材料首批次应用示范指导名录》《轻工业稳增长工作方案(2023—2024年)》等。在国家政策强力驱动下,行业正经历从“进口替代”到“技术引领”的转型。与此同时,得益于下游需求的持续释放,尤其是新能源汽车、5G通信技术普及以及航空航天等高新技术产业的快速发展,特种工程塑料市场需求持续释放。据统计,国内特种工程塑料市场规模已经从2018年的72亿元增长至2024年的160亿元,预计2027年中国特种工程塑料市场规模将增长至212亿元。未来,随着国内新能源汽车、5G通讯技术以及“两新一重”(新型基础设施建设,新型城镇化建设,交通、水利等重大工程建设)等产业的发展,我国特种工程塑料的需求将日益旺盛。
相关上市企业:金发科技(600143)、沃特股份(002886)、普利特(002324)、中研股份(688716)、会通股份(688219)、同益股份(300538)、瑞华泰(688323)、新和成(002001)、凯盛新材(301069)、中欣氟材(002915)、新瀚新材(301076)等。
相关企业:广东优巨先进新材料股份有限公司等。
关键词:特种工程塑料、市场规模、石脑油、产量、航空航天、全球
一、特种工程塑料行业概述
特种工程塑料是一类具有综合性能较高、长期使用温度在150℃以上的工程塑料材料,主要包括聚酰亚胺(PI)、聚酰胺酰亚胺(PAI)、聚醚酰亚胺(PEI)、聚苯硫醚(PPS)、聚砜(PSF)、聚醚砜(PES)、聚醚醚酮(PEEK)、聚醚酮酮(PEKK)、液晶聚合物(LCP)、高温尼龙(PPA)和氟塑料等。这些塑料具有刚性骨架,高熔点且分子链排列有序,在高温环境下表现出优异的稳定性。特种工程塑料主要应用于电子电气和特种工业领域,满足高温、耐腐蚀和耐磨等特殊性能需求,用于制造电子元件、绝缘材料、化工设备和汽车发动机零部件等。

二、特种工程塑料行业发展历程
中国特种工程塑料行业的发展经历了四个时期,分别是1950-1979年的萌芽期、1980-1999年的启动期、2000-2010年的高速发展期以及2011年至今的成熟期。在萌芽期,当时主要以进口为主。在此阶段,中国企业开始引进和生产一些特种工程塑料,如聚酰亚胺(PI)和聚醚醚酮(PEEK),但产量较低且技术水平有限。在该阶段的特种工程塑料受到了中国内部以及国外技术的限制,产量有限且应用范围较窄。在改革开放的背景下,中国特种工程塑料行业进入了发展阶段。企业开始加大研发和生产投入,推出更多种类的特种工程塑料产品。这一阶段,特种工程塑料的应用范围扩大,主要应用于电子电气、汽车、航空航天等高端领域。在该阶段的特种工程塑料的种类不断增加,应用领域也逐渐扩大,尤其在电子电气、汽车、航空航天等高端行业得到广泛应用。
2000-2010年,特种工程塑料行业在这一阶段迎来了快速增长。随着技术的不断提升和市场需求的增加,中国企业加大了生产能力的扩展,并不断推出具有创新性能的特种工程塑料产品。行业的竞争也逐渐加剧,企业开始注重品牌建设、质量管理和市场拓展。在其阶段,特种工程塑料的技术水平得到进一步提升,产品品质和性能稳步提高,中国企业已在积极开拓海外市场。2011年以来,行业规模逐渐扩大,中国企业在技术研发、生产工艺和质量控制方面取得了显著进展。特种工程塑料产品的品种丰富,应用领域广泛。行业的发展受到政府支持和技术创新的推动,越来越多的企业开始注重绿色环保、可持续发展和高性能材料的研究与开发。特种工程塑料行业的产业规模不断扩大,并且出口量也持续增长。同时,企业规模不断壮大,产品种类也在不断增加,部分特种工程塑料的技术和质量指标也已接近甚至达到发达国家的先进水平。

三、特种工程塑料行业产业链
特种工程塑料产业链包括上游原材料供应商、中游特种工程塑料生产商和下游特种工程塑料的应用客户。其中上游原材料供应商主要指提供特种工程塑料生产所需的原材料,具体包括石油化学原料和工程塑料阻燃剂等。中游特种工程塑料生产商专注于特种工程塑料的研发、生产和销售业务。下游应用客户主要涉及领域包括航空航天、军工、电子电器、汽车、家电、厨卫、交通运输、医疗器械、精密器械等。随着对特种工程塑料的环保要求,上游原材料端生产商注重绿色可持续发展,不断提高其产品的环保标准指标以满足特种工程塑料的产品需求,其上游原材料的价值量也随之增长。从下游需求端客户来看,未来下游的需求量呈稳步增长的发展趋势,主要依托于电子电器、汽车、航空航天、医疗器械等领域的不断创新驱动,特种工程塑料的需求将持续增长。

化学原料包括石脑油、苯乙烯、聚氯乙烯(PVC)、聚对苯二甲酸乙二酯(PET)、聚碳酸酯(PC)等,石油化学原料作为特种工程塑料的主要原材料,其供给量会影响特种工程塑料的生产制造。以石脑油为例,随着国内炼化一体化项目的推进及相关装置的建成投产,石脑油产量持续增长。中国石脑油产量从2018年的3582.6万吨增长至2024年的8073.6万吨,年复合增长率为14.5%。2025年1-4月,中国石脑油产量为2612.7万吨,小幅下降2.09%。未来,随着中国炼化一体化项目的持续深化和产能优化,石脑油等石油化学原料的供应能力预计将保持稳定增长,为特种工程塑料(如聚碳酸酯PC)的生产提供关键原料保障。

航空航天领域作为特种工程塑料的重要应用方向,主要应用于飞机内饰件(如座椅组件、舱内面板)、发动机周边部件(耐高温线缆保护、传感器壳体)、航空器结构件(轻量化支架、连接件)以及航天器耐极端环境部件(卫星组件、火箭隔热材料)等。航空航天产业作为高科技产业的高端代表,在发展的过程中呈现出技术、资本、人才、规模、层次、军民融合、产业链、产业关联等多方面高端特征,航空航天产业已经成为很多国家产业结构升级的新型战略性产业,其发展对于经济发展质量的提高具有重要的意义。近年来,在政策支持和市场需求的双重驱动下,我国航空航天市场规模整体呈现出波动增长态势。2024年中国航空航天行业市场规模约为1.5万亿元。未来,随着技术突破和产业升级的持续推进,航空航天领域将为特种工程塑料等高端材料创造更广阔的应用空间和发展机遇。

相关报告:智研咨询发布的《中国特种工程塑料行业市场发展规模及投资战略研判报告》
四、特种工程塑料行业发展现状
特种工程塑料具有刚性骨架,高熔点且分子链排列有序,在高温环境下表现出优异的稳定性。特种工程塑料能够满足高温、耐腐蚀和耐磨等特殊性能需求,用于制造电子元件、绝缘材料、化工设备和汽车发动机零部件等。随着下游的应用不断被发掘,特种工程塑料正成为各行各业关注的焦点。从全球市场来看,随着科学技术的不断进步,特种工程塑料研发应用进程不断加快,在各个领域的应用不断深入,市场规模不断增长。据统计,全球特种工程塑料市场规模从2018年的98.53亿美元增长至2024年的153.76亿美元,年复合增长率为7.7%。进入2025年,全球主要企业加速产能布局,其中世索科syensqo位于常熟的工厂在5月完成混炼产能的重大升级,扩建后的生产线已全面投入运行。此次扩能涉及Amodel® PPA、Ryton® PPS、Kalix® HPPA、Omnix® HPPA以及Ixef® PARA等多款产品的混炼生产线,主要面向电动汽车、半导体、智能设备和医疗保健等新兴市场。未来,随着新型特种工程塑料研发及生产工艺升级,全球特种工程塑料市场仍有望继续保持快速发展态势,预计2025年全球特种工程塑料市场规模将增长至164.93亿美元。

特种工程塑料是继通用塑料和工程塑料之后发展起来的第三代塑料,属于国家经济先导性产业,为国民经济发展、高端制造业升级和国防工业建设提供关键保障,是国家战略性新兴产业中的关键性产品。为推动其产业化进程,国家发布了一系列利好政策,包括《新材料产业发展指南》《重点新材料首批次应用示范指导名录》《轻工业稳增长工作方案(2023—2024年)》等。在国家政策强力驱动下,行业正经历从“进口替代”到“技术引领”的转型。与此同时,得益于下游需求的持续释放,尤其是新能源汽车、5G通信技术普及以及航空航天等高新技术产业的快速发展,特种工程塑料市场需求持续释放。据统计,国内特种工程塑料市场规模已经从2018年的72亿元增长至2024年的160亿元,预计2027年中国特种工程塑料市场规模将增长至212亿元。未来,随着国内新能源汽车、5G通讯技术以及“两新一重”(新型基础设施建设,新型城镇化建设,交通、水利等重大工程建设)等产业的发展,我国特种工程塑料的需求将日益旺盛。

聚苯硫醚、高性能聚酰胺、液晶聚合物为三大常用特种工程塑料。聚苯硫醚(PPS)是分子链中带有苯硫基的高性能热塑性树脂,由苯环和硫原子交替排列构成,使得PPS结构规整,拥有较高的结晶度,同时苯环为PPS提供良好的刚性和耐热性,而硫醚键赋予PPS一定的柔顺性,因此PPS具有优异的综合性能,被誉为是继聚碳酸酯(PC)、聚酯(PET)、聚甲醛(POM)、尼龙(PA)、聚苯醚(PPO)之后的第6大工程塑料。聚苯硫醚备受汽车、电子电器等诸多行业的青睐,在特种工程塑料中占比最大,达33%。高性能聚酰胺具备较好的高强度性、抗高温阻力、化学阻力、高硬度和抗磨损性能,广泛应用于橡胶、轮胎、塑料、电子、化工、化纤等行业。高性能聚酰胺是特种工程塑料第二大细分市场,占比达29%。液晶聚合物(LCP)又称液晶高分子,指具有相态转变性、分子还原性、自组装性等特点的新型材料,在显示面板、光学器件以及传感器等领域应用较多。受益于应用需求日益旺盛,液晶聚合物行业发展速度不断加快,目前在特种工程塑料中排名第三位,占比达24%。

五、特种工程塑料行业企业格局和重点企业分析
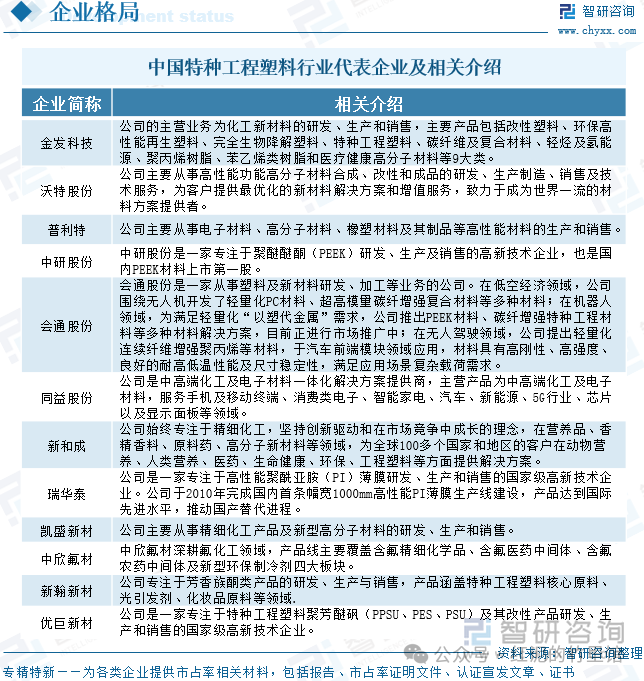
全球特种工程塑料行业呈现多元化竞争格局,国际巨头与本土领军企业共同推动市场发展。国外领先企业包括杜邦、巴斯夫、索尔维、威格斯、三井化学、世索科syensqo和菲利普斯66公司等跨国化工集团,这些企业在核心技术研发和高端应用领域占据重要地位。中国特种工程塑料市场则展现出蓬勃发展的态势,以金发科技、沃特股份、普利特、中研股份、会通股份、同益股份、新和成、瑞华泰、凯盛新材、中欣氟材、新瀚新材和优巨新材等为代表的本土企业通过持续创新不断提升市场竞争力。这些企业在技术研发突破、应用市场拓展和产能优化布局等方面展现出强劲的发展潜力。

1、金发科技股份有限公司
金发科技股份有限公司的主营业务为化工新材料的研发、生产和销售,主要产品包括改性塑料、环保高性能再生塑料、完全生物降解塑料、特种工程塑料、碳纤维及复合材料、轻烃及氢能源、聚丙烯树脂、苯乙烯类树脂和医疗健康高分子材料等9大类。产品广泛应用于汽车、家电、电子电工、通讯电子、新基建、新能源、现代农业、现代物流、轨道交通、航空航天、高端装备、医疗健康等行业,并与众多国内外知名企业建立了战略合作伙伴关系。目前,公司是全球化工新材料行业产品种类最为齐全的企业之一,同时是全球规模最大、产品种类最为齐全的改性塑料生产企业。在完全生物降解塑料、特种工程塑料和碳纤维及复合材料领域,公司的产品技术及产品质量已达到国际先进水平。公司围绕高分子材料,已打通产业链上下游,产业协同优势逐步凸显,实现了从单一改性塑料到多品种化工新材料的升级,产品结构不断向产业高端和高附加值的方向延伸。据统计,2024年金发科技化工新材料行业营业收入为595.36亿元,同比增长26.35%。

2、深圳市沃特新材料股份有限公司
深圳市沃特新材料股份有限公司主要从事高性能功能高分子材料合成、改性和成品的研发、生产制造、销售及技术服务,为客户提供最优化的新材料解决方案和增值服务,致力于成为世界一流的材料方案提供者。公司产品主要包括特种及新型工程高分子、高性能复合材料、碳纤维及碳纳米管复合材料、含氟高分子材料。公司产品已应用在电子、家电、光伏、半导体、医疗、办公设备、通讯、汽车、电气、储能等领域。公司始终关注高附加值材料产品和产业链延伸布局,不断加强特种高分子材料平台化建设能力。在产业链上游方面,公司已实现LCP、PPA、聚砜、PAEK等特种工程树脂的产业化合成布局;在产业链中游方面,公司通过多样化的材料加工技术,为下游客户提供满足不同使用需求的高/低介电性能、抗静电、屏蔽、轻量化、薄壁化、高强度、高韧性、导电、绝缘、阻燃、导热、导磁材料产品,以及与产品相对应的模拟测试和加工工艺定制服务;在产业链下游方面,公司已经能够为客户提供LCP薄膜产品、PTFE薄膜和成型制品,以及PEEK成型制品,并得到了下游客户的认可和使用。数据显示,2024年沃特股份特种高分子材料营业收入为9.22亿元,同比增长10.55%。

六、特种工程塑料行业发展趋势
1、功能化
中国特种工程塑料未来将更加注重功能化发展,通过分子设计和改性技术赋予材料特殊性能,如耐高温、抗辐射、导电、抗菌等,以满足不同场景的定制化需求。例如,在电子封装领域,开发具有低介电常数和优异散热性能的塑料;在医疗领域,研发生物相容性材料。功能化将成为企业提升产品附加值的关键路径,推动特种工程塑料在高端市场的渗透。
2、高性能化
高性能化是特种工程塑料的核心发展方向,重点提升材料的机械强度、耐热性、耐化学腐蚀性和尺寸稳定性。通过纳米复合、纤维增强等技术优化材料性能,使其在航空航天、新能源汽车等苛刻环境中替代金属材料。例如,聚醚醚酮(PEEK)和聚酰亚胺(PI)等材料将进一步突破性能极限,满足极端工况需求,推动国产高端材料的进口替代。
3、规模化
随着国内石化产能的扩张和工艺优化,特种工程塑料的生产将逐步实现规模化,降低单位成本并提高市场竞争力。龙头企业通过一体化产业链布局,整合上游原料与下游应用,形成稳定供应体系。规模化生产也有助于解决部分高端材料依赖进口的问题,推动国产特种工程塑料在全球市场占据更大份额。
4、系列化
未来特种工程塑料将向系列化方向发展,形成覆盖不同性能等级和应用场景的产品矩阵。例如,针对汽车、电子、医疗等行业开发专用牌号,满足差异化需求。系列化发展能够增强企业的市场适应性,同时促进下游行业的设计创新,缩短新产品开发周期,提升产业链整体效率。
5、可循环化
环保政策趋严推动特种工程塑料向可循环化转型,包括开发可降解材料、优化回收工艺及推广闭环生产模式。例如,通过化学回收技术将废弃塑料重新转化为单体,实现资源再生利用。可循环化不仅符合可持续发展要求,还能降低企业环境合规成本,提升品牌价值,成为未来市场竞争的重要维度。
6、高端应用开发
特种工程塑料的高端应用开发将聚焦新兴产业需求,如半导体封装、5G通信、新能源电池等。通过产学研合作攻克关键技术瓶颈,推动材料在精密部件、高频基板等领域的应用突破。高端应用开发不仅提升材料的技术壁垒,也为企业创造新的增长点,加速国产特种工程塑料向全球价值链高端迈进。
江苏大秦国际展览有限公司
承办单位江苏大秦国际展览有限公司
电话:400-916-2668
邮箱:daqinexpo@163.com
地址:苏州吴中经济开发区越溪街道南官渡路8号1幢1512室
扫码关注获取
更多展会资讯