跨界入局抢占先机,PEEK产业化落地的步伐正在加快。
12月25日,刚刚公告拿下千万级人形机器人手臂相关的轻量化零部件与结构件产品以及人形组装服务合同的万凯新材宣布,公司旗下控股孙公司轻镁智塑与关联方灵心巧手发布新品“PEEK摆线减速器”。
该产品将PEEK(聚醚醚酮)引入摆线减速器的主体承载结构。而此前公告的千万元采购合同中,也已包含结构件相关产品,且双方预计在2026年度同类关联交易规模将达到5000万元。

值得一提的是,12月24日,刚刚“跨界”PEEK赛道的汽配龙头宁波华翔火速公告其子公司宁波华翔启源科技有限公司获得机器人关节订单,为开发基于PEEK材料的核心关节件打下坚实基础。
而在今年9月,该企业才正式公告通过合资企业宁波峰梅匹意克新材料有限公司签约吉林大学,布局PEEK,并规划12000吨/年产能。
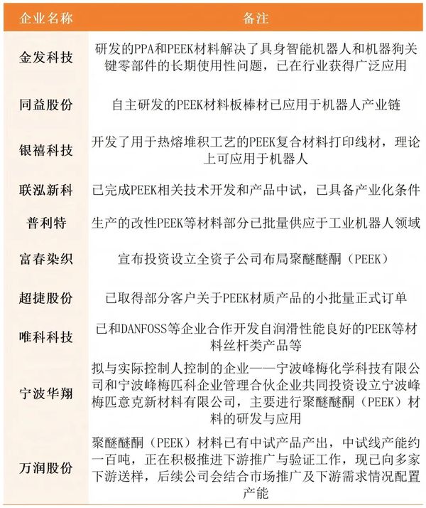
多巨头半路入局 从今年年初的情况来看,PEEK的火爆概念还主要来自金融市场: 但近一年的时间内,不少巨头“跨界”布局的动作,仿佛让人看到这一赛道蕴藏的巨大爆发潜力。这些新进入者行动迅捷,已快速切入市场并展开实质性布局。 中国巨石 2024年年末,中国建材集团成员企业、全球玻纤龙头中国巨石在回应投资者提出的“是否参与PEEK增强材料研究?”时表示,公司已开展研究,相关新品可以与树脂结合形成PEEK增强型复合材料。 值得一提的是,PEEK复合改性难度非常高,面临加工设备易损耗,需要更加刚硬、磨损性强的设备,以及改性产品具有非一致性等难点。现下大火的碳纤维CF/PEEK复合材料生产技术,也仅被东丽、威格斯、赢创、世索科等少数公司掌握。 富春染织 2025年7月,芜湖富春高新技术有限公司成立,该公司由全球最大的筒子纱染色企业——富春染织全资持股,注册资本5000万元,拟筹划布局PEEK的研发创新与产业化,尤其聚焦半导体、医疗器械、人形机器人轻量化方面的应用。 2025年11月,富春染织与成立于2024年的初创型机器人公司——鹿明机器人成功推出全球首款外骨骼机器人专用PEEK高性能材料体系;同月宣告在人形机器人PEEK轻量化部件领域已建立完备的技术储备和送样渠道;宣告已向福达股份等多家头部机器人公司实现供货。 国恩股份 与宁波华翔选择产学研联合策略不同,改性塑料龙头之一的国恩股份走的是产业链贯通路线,布局从“核心树脂聚合”到“终端构件”的一体化模式。 2025年7月,该企业公告称,将通过全资子公司浙江国恩化学打造覆盖“PEEK从聚合到复合再到制品的全产业链纵向一体化平台”,建设苯乙烯工程材料聚合中试平台及30万吨/年有机高分子改性、复合材料项目。 目前,该项目已取得舟山高新技术产业园区管委会经济发展局出具的项目备案。建设总投资9.6亿元,拟建内容包括2条PEEK聚合生产线、1套苯乙烯类工程材料聚合中试平台装置、36条改性、复合材料生产线。 美湖智造集团 2025年10月,新能源汽车零部件制造领域的龙头美湖智造集团重要战略布局再落一子——美湖诺维新材料科技有限公司正式成立并落户长沙,这一新公司将专注高性PEEK的研发与精密零部件制造,聚焦机器人、新能源汽车、消费电子、航空航天及医疗器械等领域。 与此同时,为加强产业链延申布局,美湖智造通过旗下子公司湖南机油泵股份,连续收购深圳朗道智通、苏州莱特公司(特斯拉供应商)等机器人关键零部件制造企业。当前,该集团已经具备自主研发、规模化生产具身智能关节模组(执行器)、核心功能件(行星/谐波减速器、无框力矩电机、驱动器)的能力。 会通股份 2025年12月,改性塑料“小巨人”会通股份宣布收购PEEK复合材料“黑马”——上海东华复材科技有限公司55.46%股权,东华复材于2022年实现碳纤维增强聚醚醚酮(CF/PEEK)板材量产,并通过两大子公司:苏州空天复材科技有限公司、合肥东华复材科技有限公司,布局航空、医疗领域。 而此前,2025年11月,会通股份全资子公司上海会通聚合材料有限公司正式成立,并将承建落户上海碳谷绿湾产业园的高温尼龙和聚醚醚酮(PEEK)聚合项目,据悉,该项目一期规划建设年产PPA 500吨,PEEK 200吨产线及配套,总投资约3000万元,建设周期为2025年10月~2026年9月。 大洋生物 2025年12月,一家以无机盐产品为主体,兽药原料药与含氟精细化学品协同发展的综合型化工企业——大洋生物,突然宣布新建年产2000吨特种高分子材料聚醚醚酮(PEEK)及关键中间体4,4′–二氟二苯甲酮等项目。 依托大连理工大学等国内知名院校的PEEK技术,大洋生物欲构建起“中间体-PEEK成品”的闭环产业链。 据了解,目前大连理工大学拥有自主知识产权的连续法生产系统,不受制于国外的技术封锁,现已开发出第四代连续法生产PEEK的工业化技术,该技术解决了高粘度熔体在高温下连续输送与脱盐提纯的难题,产品的一致性达到国际顶尖水平。 另外,除了上述企业之外,PEEK作为热门材料,可谓是炙手可热,今年以来,还有多家企业取得了进展: 人形机器人 提到PEEK当下的爆发,离不开具身机器人行业的火热。 这种材料可制造人形机器人核心运动部件和精密结构。另外,其复材如CF/PEEK,亦拥有轻量化、耐磨自润滑、刚性/柔性兼具等优点,可用在机器人机身重要关节、轴承等领域中:
江苏大秦国际展览有限公司
承办单位江苏大秦国际展览有限公司
电话:400-916-2668
邮箱:daqinexpo@163.com
地址:苏州吴中经济开发区越溪街道南官渡路8号1幢1512室
扫码关注获取
更多展会资讯