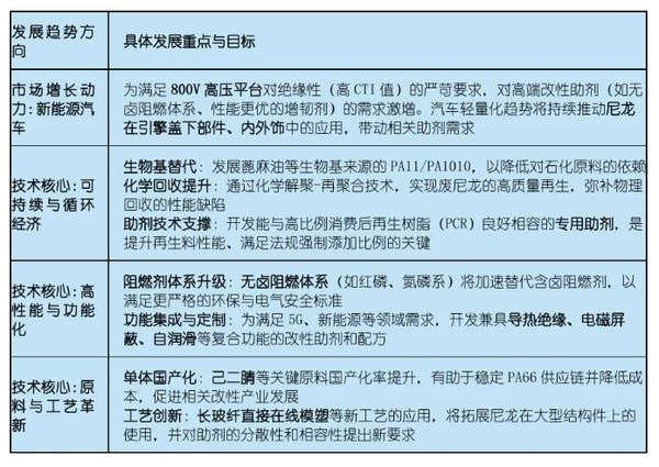
尼龙作为重要的工程塑料,其性能提升离不开改性助剂的持续创新。从早期的增韧剂、阻燃剂,到如今的功能化、环保化助剂,发展历程紧密围绕市场需求与技术突破。未来,助剂研发将更注重高效、多功能及绿色可持续,为尼龙材料在高性能领域的拓展提供核心动力。
2026年尼龙改性助剂的发展趋势:可持续与循环经济、高性能与功能化、原料与工艺革新是三个明确的长期发展方向,而市场的需求与增长则主要受下游应用驱动。 表:未来发展的主要方向和关键市场领域 一、2026尼龙增韧剂技术与市场 发展趋势: 1.技术创新:研发方向正从传统接枝法转向更环保、高性能的新型增容剂(如树枝状大分子),以及开发能在超低温下(如-40℃)保持性能的增韧尼龙。 2.市场应用:增韧尼龙在新能源汽车、轨道交通、运动器材等领域的应用前景被看好。 二、2026尼龙阻燃剂市场与技术 近期有几款新的尼龙阻燃剂产品发布,它们分别代表了不同的技术路线和应用方向: 表:前沿技术研究趋势 如何选择合适的阻燃剂 面对多样化的选择,你可以遵循一个清晰的决策路径: 明确法规与市场要求:首要任务是确认你的产品销售市场(如欧盟、北美)和应用领域(如汽车、电子产品)的环保法规(如无卤要求)和安全标准(如UL94等级)。 确定材料体系与核心需求: 未填充尼龙 (PA6/PA66):可重点评估类似CAI ST-MCA-H这类高效MCA产品,在保证性能的前提下降低成本。 玻纤/矿物填充尼龙:MCA通常不适用。需要考虑红磷系(高效率但影响颜色)或次磷酸盐等专门针对填充体系的方案。 性能优先级:明确最不能妥协的性能是机械强度、电气性能、外观颜色还是极限成本,这直接决定技术路线的选择。 进行验证测试:任何理论匹配都需通过小试来验证阻燃剂与你具体尼龙牌号、加工工艺及其他添加剂(如增韧剂)的兼容性,确保最终产品综合性能达标。





2026年初尼龙阻燃剂领域的发展呈现以下特点:
1.产品创新具体化:新品主要围绕 “更高效率、更低添加、更优综合性能” 的目标进行迭代,而非发布宽泛的年度规范。
2.技术路线分化:针对未填充和填充尼龙,主流技术方案完全不同,选择时需要首先区分。
3.关注国内进展:以万盛股份为代表的国内企业,其自研产品已进入国际供应链,值得关注。
三、2026尼龙抗氧剂技术趋势与选择
尼龙抗氧剂在2026年的情况,就目前公开的行业报告和专利显示,高效复配和功能复合是明确的技术趋势。

行业整体发展趋势
从宏观角度看,尼龙抗氧剂领域正随着下游产业升级而发展:
需求驱动:汽车轻量化(特别是新能源汽车更高温的工况)、电子产品小型化带来的散热挑战,都在推动对更高效、更耐温抗氧剂的需求。
技术方向:行业整体向高效、低添加量、良好相容性、低挥发性的方向发展。同时,提供针对热老化、光老化的“全链路系统解决方案”正成为领先企业的服务模式。

四、2026尼龙润滑剂技术发展与应用
选择哪种方案,主要取决于你的应用场景:
如果你是尼龙制品生产商,在加工玻纤增强尼龙时遇到浮纤、表面粗糙、流动性差或黄变问题,HyPer C182这类专用加工润滑剂是直接针对性解决方案。
如果你是零部件设计师或制造商,需要生产具有持久自润滑性能的尼龙齿轮、轴承等运动部件,那么选用InLube™这类内润滑化合物母粒更为高效便捷,它提供了“即用型”材料方案。
如果你是改性塑料生产商,为特定客户开发耐磨配方,可以考虑将PTFE微粉作为关键添加剂进行复配。
未来趋势与行业洞察
目前行业有两个比较明确的趋势,供你参考:
长效与智能化:未来的润滑尼龙材料正朝着长效润滑和智能监测方向发展。例如,通过纳米微胶囊技术控制油脂释放,或嵌入传感材料预警磨损。
环保与法规:全球对PFAS(含氟物质) 的监管日趋严格。在选择含氟润滑剂(如某些PTFE产品)时,需密切关注其是否符合REACH等法规的限值要求,或转向无PFAS的替代产品。
五、2026尼龙耐磨剂技术与应用

注意:以上信息均来源于中国国家知识产权局公布的专利申请文件。专利技术通常处于研发或申请保护阶段,不一定代表已有成熟商品在售。
当前主流尼龙耐磨剂类型
表:广泛应用、技术成熟的耐磨添加剂种类


近年来,尼龙改性助剂的发展聚焦于提升材料综合性能、拓展应用领域,并积极拥抱生物基与可持续发展理念。
高性能与多功能化是核心方向。助剂从单一功能向多功能整合发展,以应对如汽车、电子电气等下游领域日益复杂的材料需求。例如,通过独特的接枝技术,可以同步改善尼龙的韧性与粘结强度。而新型复配助剂则能兼顾阻燃、耐黄变与激光焊接透光性等多种特性。
合成技术创新成为提升性能的关键。前沿研究通过生物基单体共聚,或聚合后修饰等技术,将功能性基团直接引入尼龙主链。这种方法为材料赋予了增强的附着力、弹性、亲水性及可回收性等定制化特性,实现了从“添加”到“结构设计”的转变。
江苏大秦国际展览有限公司
承办单位江苏大秦国际展览有限公司
电话:400-916-2668
邮箱:daqinexpo@163.com
地址:苏州吴中经济开发区越溪街道南官渡路8号1幢1512室
扫码关注获取
更多展会资讯