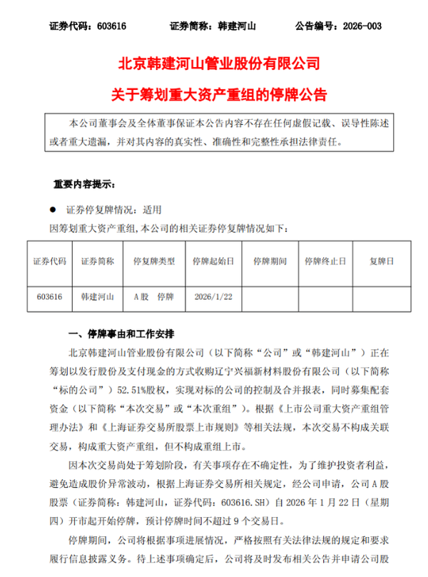
1月21日韩建河山(603616)发布公告:公司正在筹划以发行股份及支付现金的方式收购辽宁兴福新材料股份有限公司52.51%股权,实现对标的公司的控制及合并报表,同时募集配套资金。因本次交易尚处于筹划阶段,公司A股股票自2026年1月22日开市起开始停牌,预计停牌时间不超过9个交易日。

资料显示,兴福新材是一家新三板公司,专注于芳香族产品的研发、生产和销售,主要产品包括新一代特种工程塑料聚醚醚酮(PEEK)中间体、农药及医药中间体和PEEK纯化业务等。公司经过十余年深耕芳香族化合物领域,已打通苯胺、对甲苯胺、氢氟酸等化工基础原料合成含氟中间体氟苯、对氟甲苯,并进一步合成对氟苯甲酰氯、对氟苯甲醛等中间体,最终生产DFBP的完整产业链。

DFBP作为制造PEEK的核心原材料,每生产1吨PEEK需消耗0.8吨DFBP,而PEEK作为性能卓越的“超工程塑料”,具备耐高温、耐腐蚀、生物相容性好等优势,广泛应用于航空航天、新能源汽车、电子半导体、医疗植入体及人形机器人等高端领域,市场前景广阔,预计到2035年人形机器人领域PEEK材料市场规模将达350亿元。
兴福新材PEEK中间体产能达到4900吨/年。根据沙利文公司统计,2023年,兴福新材在全球PEEK中间体市场份额约占45%,在全球PEEK中间体生产企业中排名第一。
客户与市场层面,兴福新材已积累一批全球知名客户资源,境外服务威格斯、索尔维、赢创、拜耳等头部化工企业,境内合作吉林省中研高分子、浙江鹏孚隆等PEEK下游龙头,销售网络覆盖英国、印度、美国等多个国家及国内长三角、珠三角等核心区域。优质稳定的客户群体不仅保障了标的业绩的持续性,更为韩建河山未来拓展海外市场提供了现成渠道——韩建河山主营的PCCP管等基建材料有望借助标的客户网络,探索海外水务工程市场的合作机遇。
从财务数据来看,兴福新材近年来业绩呈现明显波动,公司2022年、2023年净利润均超过1亿元,2024年公司由盈转亏,亏损73.67万元,当年营收4.01亿元,同比下降34.13%。2025年上半年再次扭亏,盈利恢复至2077.66万元。
韩建河山主营业务为预应力钢筒混凝土管(PCCP)、钢筋混凝土排水管(RCP)的研发、生产和销售,此外还有混凝土外加剂业务(子公司合众建材),以及脱硫、脱硝、脱白、除尘等大气污染排放治理环保业务(子公司清青环保)。
本次重组契合高端制造升级与新材料产业发展的大趋势,政策与市场需求形成双重支撑。国家持续推动“碳达峰、碳中和”与制造业高质量发展,对高性能新材料的需求持续旺盛,PEEK作为高端装备核心材料,有望受益于航空航天、新能源汽车、人形机器人等领域的快速增长,市场规模持续扩容。韩建河山此时切入PEEK中间体赛道,精准卡位高景气领域,为公司长期发展注入核心动力。
韩建河山筹划收购兴福新材,是传统基建企业在行业周期波动中寻求转型突破的理性选择,既抓住了PEEK新材料赛道的增长机遇,又通过双主业布局优化业务结构、对冲行业风险。兴福新材的技术壁垒、客户资源与韩建河山的渠道、管理经验形成深度互补,为重组后的协同发展奠定了坚实基础。
江苏大秦国际展览有限公司
承办单位江苏大秦国际展览有限公司
电话:400-916-2668
邮箱:daqinexpo@163.com
地址:苏州吴中经济开发区越溪街道南官渡路8号1幢1512室
扫码关注获取
更多展会资讯