据工业和信息化部日前官网更新的信息显示,工信部高新技术司设置了“未来产业处”。
未来产业处是高新技术司设置的六个处室之一,具体负责未来产业方面的工作。其余处室包括综合处、重大项目协调处、产业创新能力处、关键技术一处、关键技术二处。
值得一提的是,工信部高新技术司原隶属于科技部,后从科技部转隶工信部。
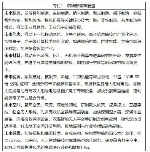
此外,工信部等七部门于2024年1月印发了《关于推动未来产业创新发展的实施意见》,在这个实施意见中,重点规划了未来制造、未来信息、未来材料、未来能源、未来空间和未来健康六大产业方向,人形机器人、脑机接口、超大规模新型智算中心、量子科学、6G网络设备、量子计算机等产业被列为其中的标志性产业。
六大未来产业方向细分领域如下图:

而在未来材料中,明确提出推动有色金属、化工、无机非金属等先进基础材料升级,发展高性能碳纤维、先进半导体等关键战略材料,加快超导材料等前沿新材料创新应用。高性能纤维复合材料是以高性能纤维(如高性能碳纤维)作为增强材料,树脂作为基体,通过加工成型得到的复合材料,具有质轻、高强高模、抗疲劳、耐腐蚀、可设计性强、易加工成型等优异性能。主要应用于军工装备、汽车工业、环保、信息通信、建筑加固、风电叶片、医疗器械、体育休闲等领域。截至2024年3月,国外碳纤维生产厂家如下,国外主要以高端碳纤维为主。
国内主要生产企业包括光威复材、中复神鹰、吉林化纤、中简科技、江苏恒神、吉林碳谷等,其中6月8日吉林化纤表示,目前实际产生的订单主要在风电领域,且公司具有1.2万吨/年碳纤维复材生产线。
2023年以来,碳纤维行业吸引了大量资本涌入,国内碳纤维产能持续增长。《2023年全球碳纤维复合材料市场报告》显示,2023年,我国碳纤维运行产能为14.08万吨,比上年增长25.7%。2023的全球运行产能为290,230吨,中国产能占全球的比重约为48%。
据百川盈孚统计,今年一季度国内碳纤维新增产能6800吨/年,同比增长33.4%,环比增长5.66%。
我国行业内的无序投资和重复建设,导致了市场上碳纤维产品的供应过剩。
其中五矿证券研报指出,碳纤维供过于求格局短期难以逆转,整体价格底部盘整。在光威复材的2023年年报中也体现了这一问题。而光威复材董事长卢钊钧近日表示,在碳纤维行业新增产能竞相释放、供需失衡的背景下,光威复材的目标是做强,而不是贪图做大。将坚定往产业链下游走,做好高端复材。也就是说未来碳纤维避免低端竞争最好的办法就是高端化。而我国设立“未来产业处”的意义或许也在此处。尤其是最近热门的低空经济,2024年3月发布的《2024年国务院政府工作报告》中就提出积极打造生物制造,商业航天、低空经济等新增长引擎。在低空经济中,碳纤维以高强度、低密度等特性成为了制造飞行汽车复合材料的理想选择。其中在eVTOL设计中复合材料中碳纤维比例达90%以上。2024年6月16日小鹏汇天飞行汽车旅航者X2(载人低空飞行器)在京津冀地区完成首飞。旅航者X2全机身采用碳纤维材料打造,兼顾安全性和轻量化,外观为水滴状,具有良好启动性能。在先进半导体材料中,和我们密切相关的化工新材料是光刻胶,光刻胶是半导体的半导体制造光刻工艺的关键材料。光刻胶产业链中,中游主要包括PCB光刻胶、LCD光刻胶、半导体光刻胶等制造环节,全球光刻胶生产制造主要包括日本JSR、信越化学、住友化学、东京应化、美国陶氏化学等。而中国光刻胶行业起步较晚,生产能力主要集中在PCB光刻胶等低端领域,且份额较低。而我国在半导体光刻胶领域有北京科华、苏州瑞华、晶瑞股份、上海新阳、徐州博康、南大广电等生产企业,主要应用于芯片。我国光刻胶产业链布局如下图:中国半导体光刻胶技术水平与国际先进水平差距较大,而半导体光刻胶代表着光刻胶发展的最高水平。以KrF光刻胶和ArF光刻胶为例,两者代表的高端光刻胶是目前国际上使用量最高的半导体光刻胶,在全球市场占比分别41%和22%。其中,KrF光刻胶可用于3DNAND等产品的生产制造,目前KrF厚膜光刻胶主要由日韩、欧美等国家提供,国产化率不足5%;ArF光刻胶可以用于90nm-14nm甚至7nm技术节点的集成电路制造工艺,广泛应用于逻辑芯片、AI芯片、5G芯片和云计算芯片等高端芯片制造,国内ArF光刻胶几乎全部依赖进口,超过90%为日本厂商制造。其中国内厂商纷纷布局KrF光刻胶和ArF光刻胶,如晶瑞电材子公司苏州瑞红高端KrF(248nm)光刻胶完成中试,产品分辨率达到了0.25~0.3µm 的技术要求;南大光电ArF光刻胶产品于2020年底通过客户认证,成为国内通过产品验证的第一只国产ArF光刻胶等。此外,我国也推出了一系列政策,如国家层面推出的《新材料关键技术产业化实施方案》、《国务院关于印发鼓励软件产业和集成电路产业发展若干政策的通知》以及工信部发布的《重点新材料首批次应用示范指导目录(2019版)》将光刻胶列为重点新材料,皆旨在推动光刻胶产业的发展和技术创新。这些政策都体现了中国政府对光刻胶行业的战略重视,鼓励提高光刻胶的国产化率,减少对外依赖,特别是在高端光刻胶产品领域,确保光刻胶行业的健康发展和国家产业安全。如华为在国家政策的有力支持和自身不懈努力下,突破了芯片和系统的“卡脖子”。当然华为不只是个例,而是我国未来在大国博弈的系统战中,需要完全把这些高端化的产品,牢牢握在自己手中。如腾讯、腾讯、比亚迪、大疆等高科技领头企业。